Sobre a Revista

Quer entender mais!!!!
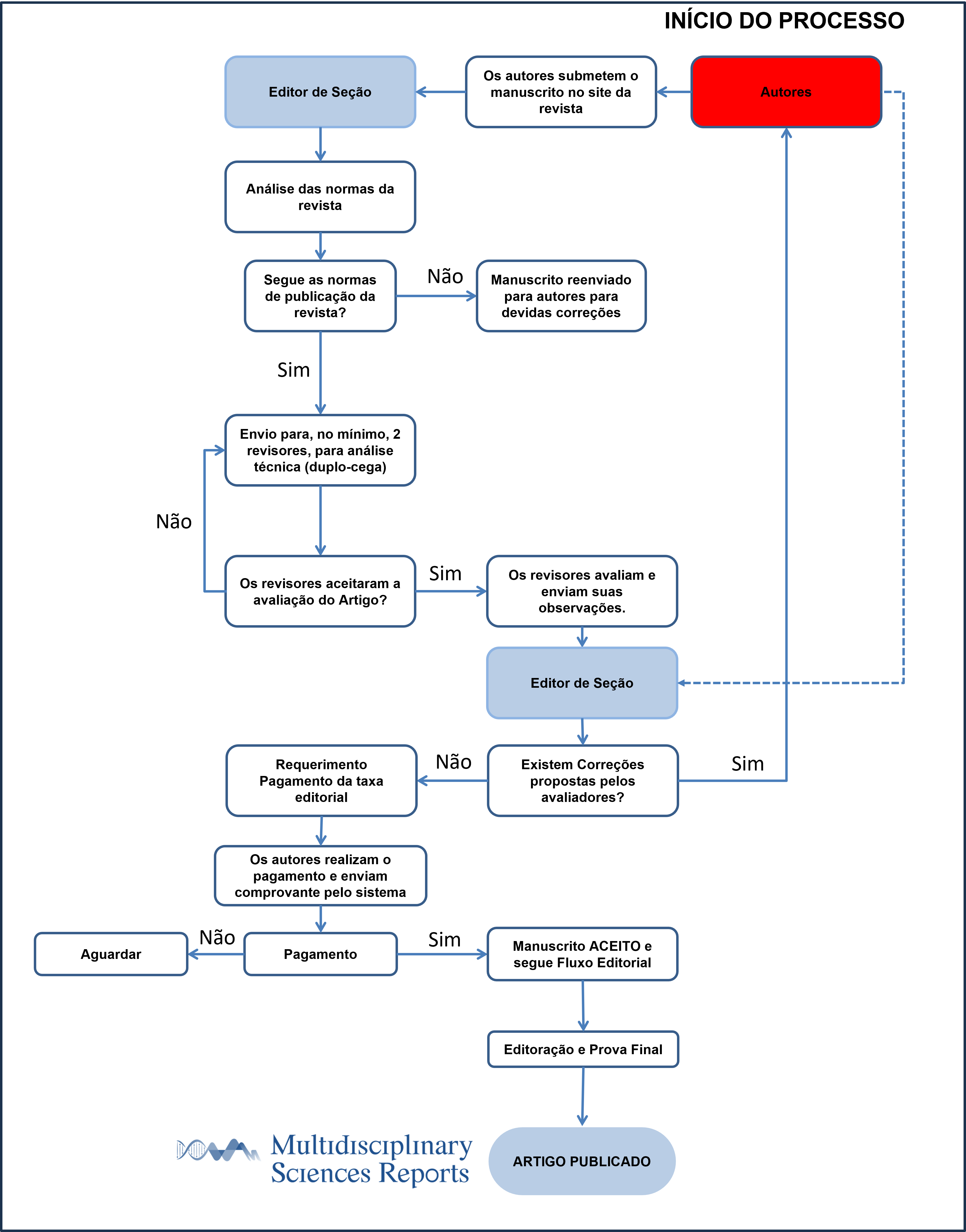
Fluxograma - Da submissão à publicação.
Pois a transparências e respeito a nossos autores, leitores e colaboradores é nossa principal virtude.
O foco da revista é atender um público multidisciplinar que abrange as áreas de:
- Ciências Exatas e da Terra
 - Ciências Biológicas
 - Engenharias
 - Ciências da Saúde
 - Ciências Agrárias
 - Ciências Humanas
 
Público-alvo: professores, pesquisadores e estudantes de graduação, pós-graduação, cursos técnicos e tecnólogos.
SUBMISSÃO
                Em função da demora na resposta de várias revistas para emitir o parecer dos artigos, este grupo tem a proposta de pagar os revisores para emitir os pareceres de forma mais ágil e eficiente.
                   Assim, optou-se em solicitar a contribuição financeira de R$ 200,00 por artigo a ser publicado, destinada aos custos de avaliação, diagramação, formatação, registro do DOI e manutenção da revista somente se o artigo for aceito no final do processo. 

Edição Atual
						
			

                                 



